
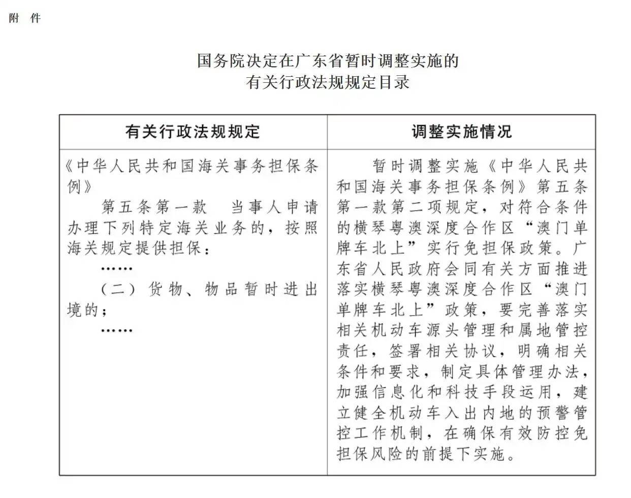
4月2日中国证券公司前100名,中国政府网发布《国务院关于同意在广东省暂时调整实施有关行政法规规定的批复》,同意自即日起在广东省暂时调整实施《中华人民共和国海关事务担保条例》的有关规定,对符合条件的澳门机动车经横琴粤澳深度合作区暂时入出广东省其他区域实行免担保政策。这意味着横琴“澳门单牌车北上”政策实施取得重要进展。
据悉,根据《中华人民共和国海关事务担保条例》相关规定,横琴“澳门单牌车北上”出合作区行驶应当依法向内地海关提供担保。为推动横琴“澳门单牌车北上”,合作区有关部门按程序申请暂时调整实施《中华人民共和国海关事务担保条例》相关规定,并得到国务院批复。


横琴“澳门单牌车”政策于2016年12月20日正式落地。随后多次实施条件放宽、配额扩容、临时入境机动车牌证使用有效期延长等便利措施。随着申请量大幅增加,申请条件分别于2017年、2018年、2020年和2021年四次放宽,配额总量由最初的400个,逐步增加至10000个,直至2022年8月22日全面放开澳门非营运小客车入出横琴配额,取消10000个配额总量限制。申请对象从允许在横琴投资注册企业、工作、购房的澳门居民和澳门商户,到新增允许有工作需要的澳门公务车辆以及年满18周岁的澳门居民,政策惠及人群不断扩大。
“澳车北上”政策自2023年1月1日起实施,持有港澳居民来往内地通行证的年满18周岁的澳门居民,且拥有一辆本人在澳门登记并领取有效牌照的非营运小型载客汽车获核发牌证的澳门机动车经预约后,可以经港珠澳大桥珠海公路口岸入境广东。横琴“澳门单牌车北上”虽具无需预约通关且每天出入境不限次数的便利,但却不能离开合作区。由于“澳车北上”与横琴“澳门单牌车”只能二选一,不少澳门居民冀横琴“澳门单牌车北上”出岛政策尽快落实。
(来源:央视新闻客户端)中国证券公司前100名
举报/反馈中能优配提示:文章来自网络,不代表本站观点。